首页
水分仪
产品中心
智能收缩膨胀监测仪
石膏四相分析仪
回潮率快速测定仪
新一代水分检测仪
智能水分活度仪
卤素水分测定仪
建材类检测仪器
固含量检测仪
饲料快速水分仪
红外线卤素水分仪
快速水分测定仪
石膏三相分析仪(石膏相组成分析仪)
肉类水分测定仪
塑胶水分测定仪
粮食水分检测仪
化工水分测定仪
食品水分检测仪
油脂水分检测仪
污泥水分测定仪
医药水份测定仪
纸张水分测定仪
粉体水分检测仪
电池快速水分检测仪
橡胶快速水分仪
农产品水分检测仪
陶瓷建材水分测定仪
石膏水分检测仪
煤炭快速水分仪
纺织纤维水分仪
卡尔费休水分仪
多功能快速水分测定仪
应用行业
肉类行业
石膏建材
粮食行业
固含量行业
塑胶行业
化工行业
饲料行业
食品行业
环保行业
医药行业
造纸包装
粉体行业
电池行业
农林行业
纺织行业
新闻动态
行业资讯
解决方案
水分仪知识
知识问答
关于我们
联系我们
售后服务
搜索
行业资讯
解决方案
水分仪知识
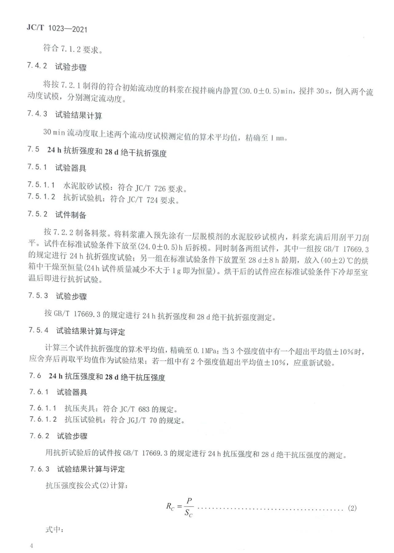
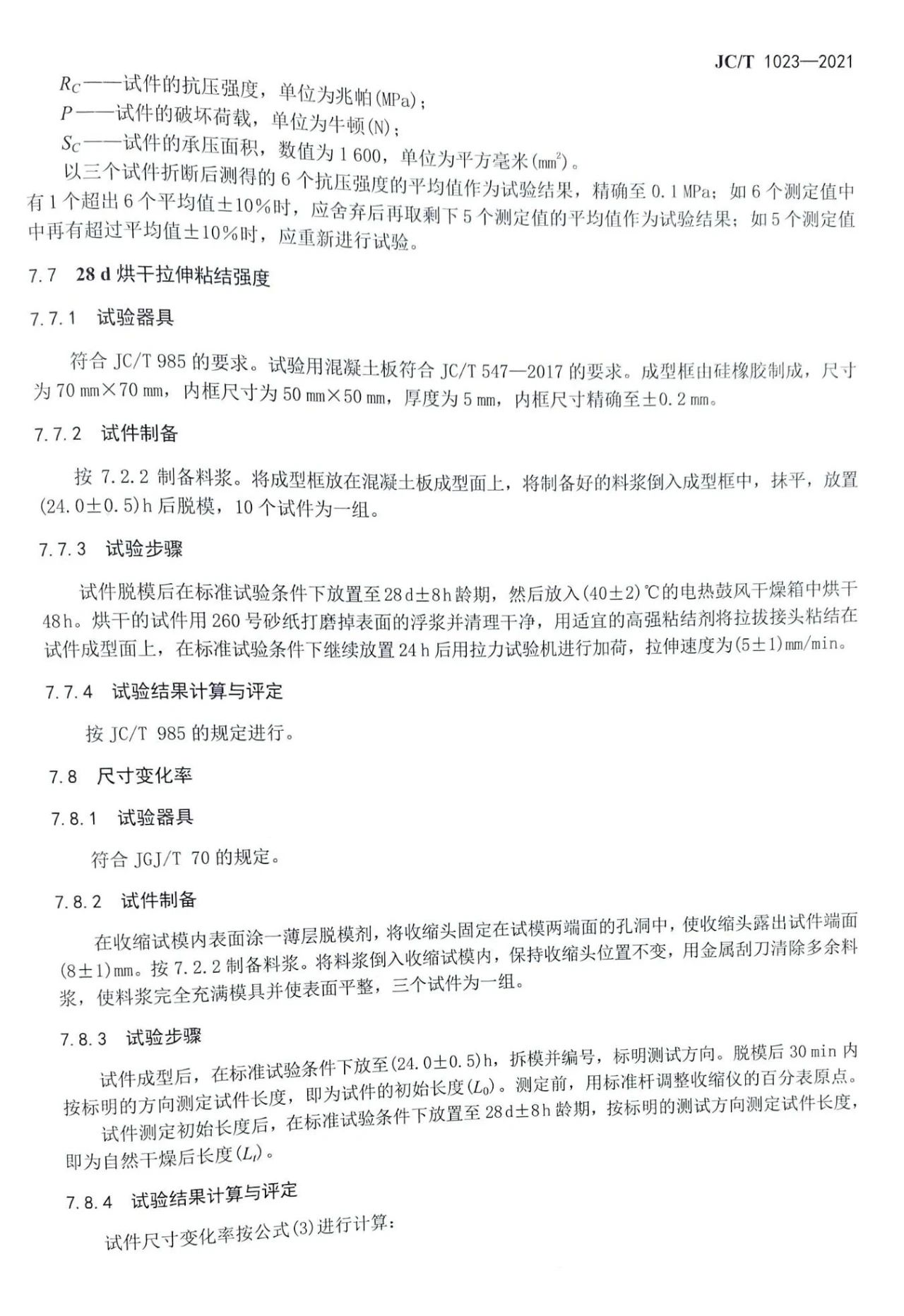
最新标准 《石膏基自流平砂浆》JC/T1023-2021
发布日期:
2021-10-08
点击:
862
上一篇:
莱希特智能收缩膨胀监测仪在建材行业的重要应用